The Truth Is…
Darwin’s Theory of Evolution completely explains the diversity of all life forms, both flora and fauna.
Darwin’s theory of evolution is a theory that explains the history of life through geologic time; the diversity of living organisms, including their genetic, molecular, and physical similarities and differences; and the geographic distribution of organisms.
About “Theory” – to a scientist, a theory implies that something has been proven and is accepted as being true. A theory is developed only through the scientific method, meaning it is the final result of a series of rigorous processes. All scientific theories are well documented and proved beyond reasonable doubt
This website Evolution Explains Everything gives proof of evolution.
Here’s the outline of the proof for those short on time:
- There are fossils that document the evolution of man from single celled “cyanobacteria” (3.8 BILLION Years Ago) to Homo Sapiens.
A “Tree of Life” can be built from the fossils; each era of fossils shows more complexity that culminates with homo sapiens.
- We know how old the fossils are because of radiometric dating .
- From a totally opposite direction, genetic research builds THE SAME Tree of Life! It documents the commonality of our genetic makeup all the way back to the original bacteria! Chromosome 22 gives Irrefutable proof of our derivation from primates. See Chromosome 22 proves evolution Here,
- We have the same “junk DNA*” as our primate ancestors. No designing god would throw billions of useless molecules into our chromosomes.
- We humans contain vestiges of our non-human ancestors quirks (e.g. some people are born with a tail, men have nipples). In 1893, Robert Wiedersheim published a book on human anatomy and its relevance to man’s evolutionary history. This book contained a list of 86 human organs that he considered vestigial.
All available evidence supports the central conclusions of evolutionary theory; that species share common ancestors and therefore, life on Earth has evolved.
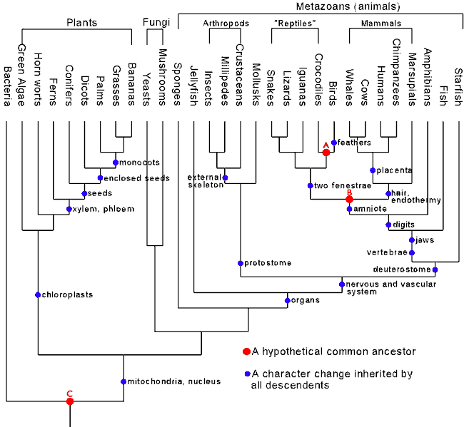
The “Tree of Life”
Two separate but equal “Trees of Life” have been developed by scientists in two disparate disciplines: paleontology and biology. The Tree of Life developed by paleontologist from fossil analysis is identical to the Tree of Life that biologist have discovered by looking an DNA.
This is irrefutable evidence that evolution is the way that humans came to be.
The Tree of Life from DNA
“Relationships between different mammalian species inferred solely by a comparison of their DNA sequences”
from Francis S. Collins, Project Director of the Human Gnome Project, Author, The Language of God
The Tree of Life from Fossil Analysis
Kick started by …….., scientists have discovered, by examining million of fossils that … was right. Life evolved from the simple cells to the complex homo sapiens.

Unassailable Evidence From Multiple Scientific Disciplines
Evolution is supported by thousands of facts across multiple disciplines. None of the research was done to “prove” evolution. It was done to learn something about the researcher’s discipline. Using that independent research, one must conclude that evolution happened. Knowledge of the evolution of viruses and bacteria is vital to medical science.
Almost every scientific discipline has made contributions to the finding that evolution is true:
- Biology – inheritance, genetic mutation
- Geology – fossils, age of fossils, age of earth
- Chemistry – periodic table, decay rates of elements
- Physics – speed of light
- Astronomy – size and age of universe
- Microbiology – DNA
- Paleontology – skeletal analysis
- Cosmology – age of universe
- Botany – plant genetics, evolution
None of the . research, some going back hundreds of years, was done with the intent of “proving evolution”. When combined, it all . leads to the incontrovertible conclusion that evolution explains the proliferation of plants and animals. If you wish to dismiss their scientific evidence, you have to disprove some of their fundamental theorems for that is what is used to support the conclusion that evolution happened.To refute the theory of “inheritance” for example, you would have to be an expert in Molecular Biology. The same is true for each of the disciplines that contributed to the our knowledge of evolution.
While evolution is amazing, it is also full of waste. It is slow and circuitous. It makes and retains errors. It leaves vestigial structures in place. It uses the same structures repeatedly for different functions in impressive ways, but not the solutions of a Great Designer working on each challenge from scratch. And then there’s billions of years of innocent animal suffering on the way to making humans, the purported goal of creation. And along with that, calamitous, unpredictable natural evil. Neither the method nor the misery add up to a divine origin.
On the other hand, like all other scientific theories, evolution is falsifiable.
There are many things that could prove evolution is an incorrect theory. For example, If we found a general pattern of fossils in rocks dated to different ages than expected, that would be a problem for evolution. In fact there are hypothetical situations, which easily could falsify evolution. None have materialized.
Click HERE to see “What Darwin Never Knew”, an astonishing proof from PBS.
Radiometric Dating
(This link answers all the ridiculous superficial creationist challenges to the accuracy of radiometric dating.)
1. Radiometric dating relies on half-life decay of radioactive elements to allow scientists to date rocks and materials directly.
2. Stratigraphic provides a sequence of events from which relative dates can be extrapolated.
3. Molecular clocks allow scientists to use the amount of genetic divergence between organisms to extrapolate backwards to estimate dates.
Junk DNA*
Most of the coding sequences in DNA is not used in the construction of a human body. The sequences are a result of errors in duplicating the DNA when it splits. It’s called “junk” DNA. The same sequence of errors in the DNA appears in humans and primates.
It Couldn’t Have Happened by Chance
A young Richard Dawkins gives and excellent rebuttal to this old chestnut in THIS VIDEO where he shows that a computer, using cumulative selection. Cumulative selection changes things at random but where there is a movement towards a target, it does not destroy that which improves its status.
He also defeats the other chestnut – evolution cannot account for complexity; i.e. “the eye”.
Transitional Forms
Creationists prove their ignorance by saying something like “all through the fossil record and life, we don’t find an ape man”.
In fact there are many transitional forms. Check out these:
The Ambulocetus – an early cetacean that could walk as well as swim. it is a transitional fossil that shows how whales evolved from land-living mammals.
Tiktaalik – representative of the evolutionary transition from fish to amphibians.
Archaeopteryx – a transitional fossil between dinosaurs and birds
Walking Catfish -a species of freshwater airbreathing catfish. It is named for its ability to “walk” across dry land, to find food or suitable environments. It can survive out of water as long as it stays moist.
Why – Here?
A 2010 study by astronomers estimated that the observable Universe contains 300 sextillion (3×1023) stars. Another estimate of the planets finds that we’re very likely talking about a Universe filled with around 1027 planets, or, for those of you who like it written out, around 1,000,000,000,000,000,000,000,000,000 planets in our observable Universe. Many now believe there are parallel universes.
Now what makes you think that the God that created the Universe as we know it, would put life on this third rock from our G2V star? And then presume to care about each of the creatures on it?
Christianity is NOT compatible with evolution in any way, shape, nor form. Only people who are desperate to hold on to the fairytale they were indoctrinated into think this way.
All gods were created by man in his own image, not the other way around. That is why there are thousands of them and they all sound just like us except with super powers. Oh, and not one piece of evidence for them. No deity is working through evolution.
Sorry I don’t think all life “evolved” the THEORY of evolution is just a continuation of The Big Bang THEORY not so “scientific” if ya ask me…..lol it’s ridiculous really…..hey so I have this theory that all life was started with a big bang and all the fallout just happened to fallout into ….a ball of slime and this hit that and that hit this and poof life if the form of tiny worms and as they crawled out of the ooze the ooze turned into this earth and the worms grew legs and arms first just randomly pure luck but then survival of the strongest lol……sounds like something a devil would say to make people beLIEve they are just random life forms lucky to have oozed out a human and it’s game on survival of the fittest lol…..wheres millions of years of bones and evidence of all the life forms everything evolved from lol…..I bet you beLIEve this evolution happened on a round globe, well like egg shaped with a tilt on the spin that feeble minds like mine can’t comprehend how that little tilt causes the seasons to be completely opposite lol……What exactly does “The Church of Truth” believe about God, creation and the Bible??
Fossilized bones are not actually bones, just fossils of said bones, you delusional idiot.
Why are you calling people names? I don’t think YOUR god would approve of you judging other people.
You are delusional if you think bones can last for millions of years. Read the first two chapters of Genetic Entropy. The theory of evolution by natural selection is completely illogical and unsupported by hard evidence.
How many experiments have scientists done trying to force mutations on organisms with short generation spans like flies or even bacteria? Thousands. And guess what? They NEVER evolve into a different species. They always stay the same.
You clearly do not understand even the basics of evolution; therefore, you are in no position to refute it. Cite ONE example of where any sensible and reputable scientist has attempted to get any individual organism to evolve it to another species. You will find not one. That is because they understand evolution and know that individual organisms never evolve and that evolution does NOT say they do. I fear no criticism of evolution but if you are going to criticise it at least criticse what evolution says and not what you have probably been brainwashed into thinking about it.
lol so you dont think many un-sensible and non reputable scientist have been feverishly working to evolve, create, mutate, another species of humans and every other living thing??? ya know they are growing human ears on mice right?? and thats just what we hear about……remember back in the 80’s cloning humans hit the news for like 2 weeks…..ya really dont believe all the governments and scientists agreed it was unethical and just not right and stopped do you????…do tell me the basics of evolution… like the most basic rule or law that a species DNA can be changed thru environmental circumstances…..
Evolution and Christianity are in complete harmony…..
This is a previous post, under another link-
Theistic Evolution refutes Intelligent Design. I do not believe in Intelligent Design, I believe in Evolution. Instead of writings a novel about it, to simply summarize- I believe in the same evolution principles as science has shown to be true, just that God used evolution as the means to create life.
I am going to try to leave a short comment for each link, because the basic theology of whoever created this website is atrocious.
A few (quick) notes on Theistic Evolution-
1- “Adam” means “mankind” in Hebrew.
2- Adam- Genesis 2:7- “was made from dust.” This is a reference to the chemical elements that form our bodies/a reminder of our finite, natural morality (“from dust to dust”- Genesis 3:19).
3- Eve, “Rib”- A symbol of an intimate, side-by-side even/fair/close relationship with/between man and woman (see Genesis 2:22).
4- There has to be a “real” Adam- as the genealogies in 1 Chronicles and Luke’s genealogies include a him.
5- Many animals died before humans appeared- as without animal death, there would not have been a balanced ecosystem or normal population levels.
6- To sum up an outlook of Theistic Evolution (perfectly aligning with Science)-
1- There was only God (infinite).
2- The Big Bang-.
3- The Universe, Solar System, etc. evolves.
4- Evolution on Earth.
5- Homo Sapiens evolve.
6- THE HEBREW WORD FOR “DAY” IS “YOM”- HEBREW WAS AN EXTREMELY PRIMITIVE LANGUE, SO ONE WORD OFTEN MEANT MANY DIFFERENT THINGS. THE WORD USED FOR “DAY” IN THE CREATION STORY “YOM”- CAN MEAN OVER 5 DIFFERENT THINGS- INCLUDING A LONG, LONG, LONG FINITE PERIOD OF TIME. THERE WAS NO OTHER WORD OR PHRASE TO SEPARATE “24 HOUR DAY” AND “A LONG, LONG FINITE PERIOD OF TIME.”
7- ANY IDIOT (CHRISTIANS INCLUDED) THAT BELIEVE THE EARTH IS 6,000-20,000 YEARS OLD IS IGNORANT. PERIOD.
8-God breathes his image (soul) into the first homo sapien (who he chooses out of the group)- creating the first “human.”
9- He does the same to the first female.
10- Adam and Eve are separated from the soul-less Homo Sapiens- the Garden protects them (which the Bible makes it clear- they are PROTECTED from someone/something. (This is extremely important later on- with Cain).
11- The “death” was a “spiritual death”- the “physical death” would have occurred regardless- without humans having a physical death, we would not be here- as the world would have overpopulated a long, long time ago.
12- Adam and Eve are kicked out of the garden.
13- Cain kills Abel.
14- THIS IS EXTREMELY IMPORTANT- GENESIS 4:13-14- Cain is scared the other soul-less sapiens will kill him. (as there would have been no one else, outside of Adam and Eve with Intelligent design).
15- Cain marries a soul-less being- the soul becomes passed down, to eventually 10%
I’m very familiar with the “March of Progress”
Genesis 2:7 and Genesis 2:21-22 (dust and rib- are ALLEGORY- EVERYTHING IN THE BIBLE IS NOT TO BE TAKEN LITERAL).
The dust reference= mortality. Just like Psalm 103:13-16- speaking of humans as dust, and Ecclesiastes 3:19-20- speaking of dust, once again. Both allegory.
The rib= equal to man.
Also, if humans were made to live forever- what would be the point of “The Tree of Life”? (Once again- the spiritual death- the Bible talks about the 1st death- physical… and the second death- spiritual- all the time)/
Genesis 1 was an overview of the physical origins
Genesis 2 was an overview of the spiritual origins.
Other aspects of the Creation Story pointing to Evolution=
“Day 3”- (Long periods of time)- Vegetation
“Day 5 and Day 6”- Long periods of time-
In these, THE EARTH is doing the work on its own also.
NOTICE- I’M NOT SAYING THIS I AM 100% SURE OF THIS MODEL- I HAVE MANY MODELS…… THE POINT IS- ITS VERY POSSIBLE.
No, Christianity is NOT compatible with evolution in any way, shape, nor form. Only people who are desperate to hold on to the fairytale they were indoctrinated into think this way.
All gods were created by man in his own image, not the other way around. That is why there are thousands of them and they all sound just like us except with super powers. Oh, and not one piece of evidence for them. No deity is working through evolution.
I agree
I am sorry but believing this is just fooling yourself. Evolution and Christianity are not in harmony. Evolution tells us the truth about life on Earth whereas Christian is a lie designed, like all religions, to control people. If your god exists then he is a very cruel and malign entity. Why has he/it/she allowed millions of humans to slowly and agonisingly die from many diseases. It is thanks to modern science that we can now cure so many diseases and alleviate the suffering of those still incurable. At no time in the past 200 000+ years has your god ever told humans how to make their lives better.
I have a question, how did the owl evolve?
Supreme TruthSayer: Did you use your tinfoil had for this one? I am no a believer on the book of genesis either but I still would not use Richard Dawkins as a reference. And by the way Charles Darwin never said what most scientist attribute him that he said. Read his works instead of reading the Cliff’s notes. Read and process like the adult you are. One last item… You read that the scientist determine that the Dinosaurs went extinct 65 million years ago when an asteroid hit our planet, right. And a bunch of the same scientist have also state that our current birds are descendants from the Dino’s. Did somebody explain these guys what extinction means?
Signed by: The Village Idiot
The only correct part of your post is the “Idiot” part.
Not too sure I believe the evolution theory. It seems too far – fetched.
But the other explanation, a force you call God created 1,000,000,000,000,000,000,000,000,000 planets in our observable Universe and then picked this one to place two people on it, is even more far fetched. Eh?
If you go to the other planets, you see they are very boring and lifeless. I think they are there to balance the gravity or something.
Sounds, though, like your mind is not too far stretched. You believe in a god that knows your every thought, even whilst you are asleep, and will convict you for them. Perhaps you think you are bad enough to do something that could deserve an eternal of suffering not even imagined by the world’s worst despots. I do not know you but I doubt you could do or think anything that derserved that. Yet you think something supported by a mountain of evidence is far-fetched. I do not know what mental gymnastics got you there.
It does not matter whether you believe it or not; it is still a fact which has been directly observed. Biological evolution is life changing slowly over time ,which we know is a fact. Look into evolutionary biology; which is a sub-field of Biology, it is one of the biological sciences. You sound ignorant enough to not know the definition of the word “theory” in science; please look this up.
My above comment was a response to Zira237
Evolution is just another religion with the same amount if guess work and theory only their get out clause is the time factor. Darwin is a bloody 19th century idiot that even modern science has not improved on, so stop trying to cover so many subjects and stick with your scripture arguments.
IF God does not exist i will go for alien intervention as that is more plausible than evolution.
Yes, Darwin was from a long time ago – which is why I’m always suspicious when people call evolution “Darwinism”… And to suggest we have not improved on our knowledge of evolution over the last 150 years is the absolute height of ignorance! For a start, you may have heard of that thing which much later proved him right beyond any doubt, called ‘DNA’?
You obviously know next to nothing about science. I can inform you that there are definitely two things that do not count as evidence and do not refute science. One is personal incredulity. The other one is wilful ignorance.
Evolution is NOT a religion, it is one of the BIOLOGICAL SCIENCES, look into evolutonary biology. Modern science has improved on Darwin tremendously, look into the evolutionary synthesis of the 20th century. Darwin was one of the people of the 19th century who was the least of that centuries idiots! We have all the evidence we need to know that evolution is a fact; including direct observation. You are either lying and/or ignorant.
Another thing I thought about Is why some people look more like monkeys lol…where did aids come from? Government or some say man had sex with a primate. Would a man get stds from that? How would the evolution occur, secluded apes had survived in isolated areas that forced natural law on a change? I do know certain primates do same sexual behaviors as humans. Thing is many can’t believe life would evolve with no designer. I saw unlocking the mysteries to life science film that says basically everything points to intelligent design as even cells have information instructions to exist by. There’s many scientists who agree with the ape thing but still believe in a creator but not The Bible one. I’ve seen debates about Darwin suggesting macroevolution but microevolution (small changes) is agreed upon.
What about both male & female evolving at the same time? Or how does that work.
How come primates still aren’t evolving? I’ve been asked where’s the in-between stage?
As far as The Bible I’ve been approached with why would The Cultures from Biblical times preserve their writings & go so far with extremities like to die for what they believed etc…?
Also what’s the point of life, why we have so much interest in purpose & the intellect so much to understand a world of it wasn’t meant to & if no God then y are we meant to? Why this why that? Human condition etc…
These are the prominent beliefs that out due the scientific notions so people say if we are to be desensitized then why have the empathy opposite beauty so magnificent as to love & God like concepts etc…
I’m sure u have heard it all but I’m revisiting it for clarity & everyone wants purpose so death seems tragic to understand why when not realizing it reinforces life’s value.
Please answer as best as you can
Sorry my phone did typos but u get the gist.
are we meant to understand the world? Well yes because we are trying but why are we even to have the intellect to try understand it. I meant emotion that out dues based on feeling being overwhelming. The mind & emotion in religion is limited because science hasn’t defined the debate of reason yet, that I’ve seen anyway. Science hasn’t hit the heart of religion in the most part. It’s using science facts but religion is spiritual & heart filled which is the way to get to the heart of it is to understand it which I see in this site.